
Проектування схем електронних пристроїв, програмування мікроконтролерів - від 10 000 ₴
10000 грндоба
26 серпня 2025 р.
Мінімальний срок оренди 1 день
0 переглядів
Категорія
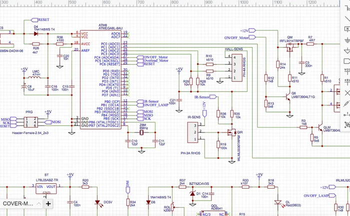
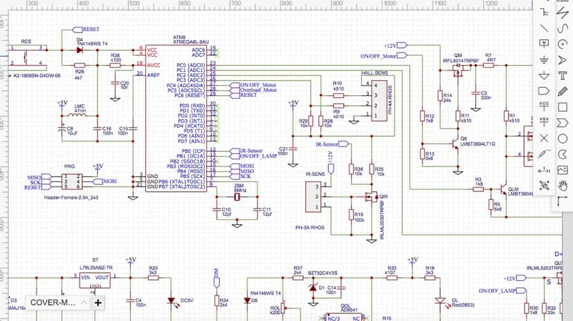
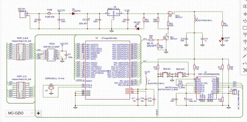
Промислові та ВиробничіОписПроектні роботи по розробці електронних пристроїв по ТЗ Замовника розробка схем електричних принципових;
розробка алгоритму та програмного коду мікроконтролеру (С);
визначення компонентів для електронного пристрою (BOM list);
програмування (прошивка) мікроконтролеру. Досвід у розробці проектів силової електроніки, вендінгових апаратів, радіокерованих систем, GSM контроллерів, термостатів нагріву, сенсорних систем та інш. Всі роботи виконуються фахово, у співробітництві із Замовником.
Senso Ton
Приватна Особа
Розташуваннямісто Київ, Київ

Схожі оголошення
ВсіДивитися більше



